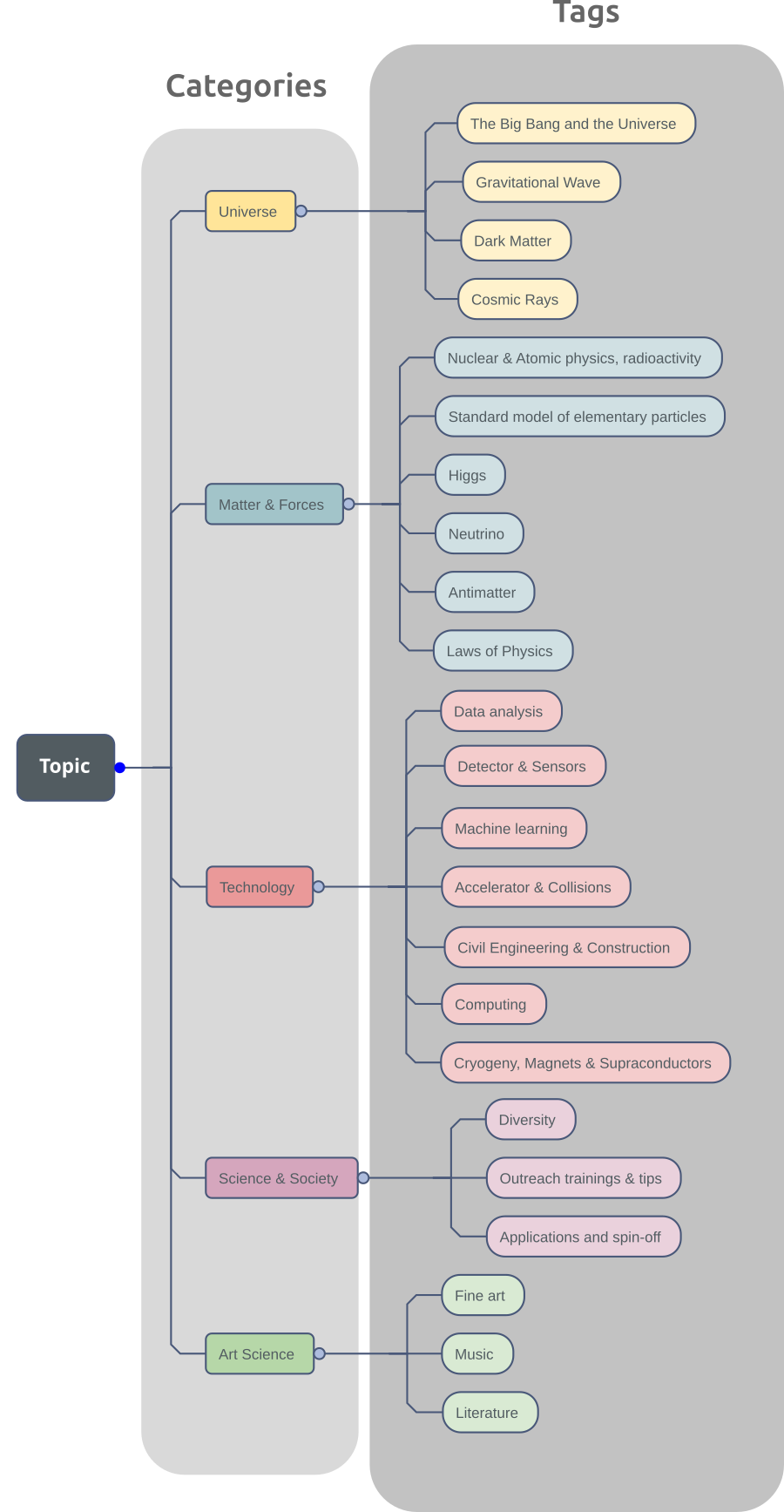
Categorization
The following hierarchy is used for the main categories (projects types and broad topics) that are used in the top menus. More specific tags are added on each project page, in preparation for future search tools.
For Types

For Topics

The following hierarchy is used for the main categories (projects types and broad topics) that are used in the top menus. More specific tags are added on each project page, in preparation for future search tools.

